maya-dillon
Uploaded by
40 SLIDES
497 VUES
400LIKES

2014 年 6 月份及上半年 全省装备运行保障情况

DESCRIPTION

2014 年 6 月份及上半年 全省装备运行保障情况. 福建省大气探测技术保障中心. 主要内容. 一、新一代天气雷达 二、L波段探空雷达 三、风廓线雷达 四、闪电定位仪 五、国家级自动站 六、区域自动站 七、土壤水分 八、电子显示屏 九、其他. 一、新一代天气雷达. 总体质量 6 月我省雷达可用性为 99.93% ,较 5 月下降了 0.07%,1-6 月可用性为 99.89% (不含三明,三明雷达从 6 月 1 日起正式纳入业务考核。). 一、新一代天气雷达. 各雷达站业务质量. 一、新一代天气雷达. 各雷达站业务质量.

1 / 40

Télécharger la présentation

2014 年 6 月份及上半年 全省装备运行保障情况

An Image/Link below is provided (as is) to download presentation Download Policy: Content on the Website is provided to you AS IS for your information and personal use and may not be sold / licensed / shared on other websites without getting consent from its author. Content is provided to you AS IS for your information and personal use only. Download presentation by click this link. While downloading, if for some reason you are not able to download a presentation, the publisher may have deleted the file from their server. During download, if you can't get a presentation, the file might be deleted by the publisher.

E N D

Presentation Transcript


  1. 2014年6月份及上半年全省装备运行保障情况 福建省大气探测技术保障中心

  2. 主要内容 一、新一代天气雷达 二、L波段探空雷达 三、风廓线雷达 四、闪电定位仪 五、国家级自动站 六、区域自动站 七、土壤水分 八、电子显示屏 九、其他

  3. 一、新一代天气雷达 总体质量 6月我省雷达可用性为99.93%,较5月下降了0.07%,1-6月可用性为99.89%(不含三明,三明雷达从6月1日起正式纳入业务考核。)

  4. 一、新一代天气雷达 • 各雷达站业务质量

  5. 一、新一代天气雷达 • 各雷达站业务质量

  6. 一、新一代天气雷达 各雷达站业务质量(三明雷达6月1日起正式纳入考核)

  7. 一、新一代天气雷达 • 6月新一代天气雷达无故障, 2014年上半年故障共3计次。

  8. 上半年小结 上半年新一代天气雷达共出现3次硬件故障,主要是龙岩频率源、旋转变压器及厦门波导加压机损坏,充分利用维护时效及时修复。

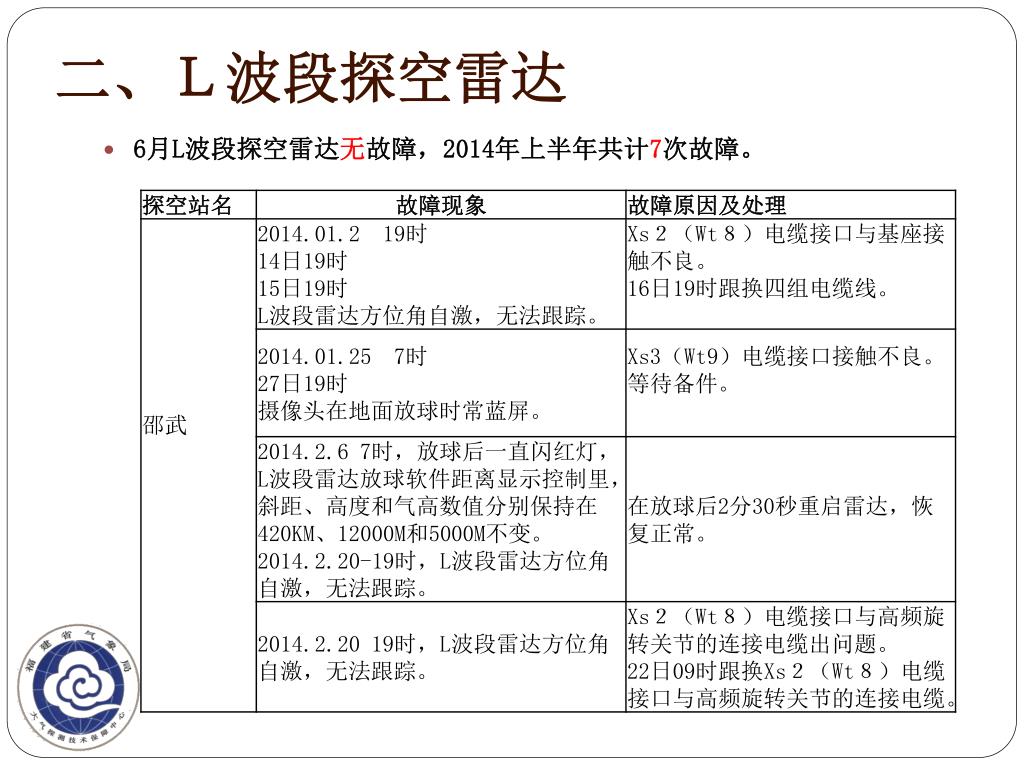
  9. 二、L波段探空雷达 • 6月L波段探空雷达无故障,2014年上半年共计7次故障。

  10. 上半年小结 上半年共计7次故障,都出现在邵武站,主要问题是邵武L波段雷达大修后,电缆匹配阻抗问题,导致多次雷达方位角自激,先后更换wt8电缆和天线座内部电缆才解决问题。

  11. 三、风廓线雷达 • 6月风廓线雷达故障1次,光纤电缆断裂。2014年上半年故障共计9次。

  12. 三、风廓线雷达 • 2014年上半年故障共计9次。

  13. 上半年小结 上半年风廓线雷达运行比较稳定,永安出现1次硬件故障,其他均为网络和设备软件死机导致,重启恢复。

  14. 四、闪电定位仪 6月闪电定位仪无故障。

  15. 四、闪电定位仪 2014年上半年闪电定位仪共发生30次故障。

  16. 上半年小结 上半年闪电定位系统运行情况良好,主要故障福州站GPS时钟故障,更换晶振后恢复正常;其他站偶尔探测仪死机重启电源,能恢复正常工作;台站停电及网络故障也时有发生,提醒台站务必将设备电源接在UPS。

  17. 五、国家级自动站 6月我省国家级自动站设备故障6站次,情况如下: 。

  18. 五、国家级自动站 6月我省国家级自动站各地市设备稳定运行率情况如下(可用性):

  19. 五、国家级自动站 2014年上半年我省国家级自动站各地市设备稳定运行率情况如下(可用性):

  20. 五、国家级自动站 2014年上半年我省国家级自动站设备故障25站次,均在规定时限内修复。

  21. 五、国家级自动站 分析及建议 2014年上半年我省国家级自动站总体运行情况良好,随着汛期的到来,我省国家级自动站故障率呈上升趋势。7月份后我省进入台风季,建议各台站、保障部门加强日常对自动站的巡查,确保及时发现异常设备,及时维修、维护,保障探测数据的准确及设备的稳定运行。 此外,5月份邵武站因雷击更换业务计算机后连续出现计算机故障,累计月故障次数达3次,建议各台站加强热备份计算机的维护,确保业务计算机故障后备份系统能够保障业务稳定运行。

  22. 六、区域气象观测站 • 总体运行质量 • 6月全省区域站故障共计21站次,占总站数1.93%,故障率较上月略有上升。

  23. 六、区域气象观测站 • 6月各市运行质量

  24. 六、区域气象观测站 • 6月各市运行质量分析

  25. 六、区域气象观测站 • 6月故障分类

  26. 六、区域气象观测站 • 2014年上半年总体运行质量

  27. 六、区域气象观测站 • 2014年上半年故障情况 • 全省有121站次故障,故障率为1.85%, • 故障率超过全省平均值的有:福州、厦门、龙岩、南平、漳州。

  28. 六、区域气象观测站 • 2014年上半年故障分类

  29. 六、区域气象观测站 • 2014上半年各市运行质量分析

  30. 六、区域气象观测站 • 分析与建议 2014年上半年我省区域自动站总体运行情况良好,传感器、采集器故障及供电系统故障仍为主要故障类型。7月份开始为我省进入台风高发季,建议各级保障部门做好相关备件管理工作,补充相应备件,确保故障设备的及时维修;进入冬季后我省日照时间逐渐减少,供电系统特别是蓄电池故障率将会上升,建议各级保障部门在日常维护时,加强对蓄电池的检查与维护。

  31. 七、土壤水分站 • 6月土壤水分自动站故障共计1次。

  32. 七、土壤水分站

  33. 七、土壤水分站 • 2014年上半年土壤水分自动站故障共计6站次, • 2014年上半年因dzn-1土壤水分观测仪产品设计缺陷导致10次数据传输异常,经重启通讯模块后数据传输恢复正常。

  34. 七、土壤水分站 • 分析及建议 • 2014年上半年我省土壤水分自动站总体运行情况良好,设备故障率略低于2013年同期,土壤水分自动站建设安装已超过3年,设备总体运行稳定性有所下降,建议各台站、保障部门加强日常对于土壤水分数据的监控,及时核查异常数据,保证及时发现、维护故障设备。

  35. 八、电子显示屏 • 6月全省电子显示屏故障共计12站次,故障率为0.54%。

  36. 八、电子显示屏 • 6月全省电子显示屏故障共计12站次。

  37. 八、电子显示屏 • 2014年上半年全省电子显示屏故障共计93站次,故障率为0.70%。

  38. 八、电子显示屏 • 2014上半年全省电子显示屏故障共计 93站次。

  39. 九、其他 06月02日16时莆田地区5个区域站正点数据未上传,系移动基站故障导致,02日17时恢复。 06月09日12时泉州地区24个区域站正点数据未上传,系软件故障导致,09日13时恢复。 06月10日10时南平地区124个区域站正点数据未上传,系服务器故障导致,10日10时24分恢复。 土壤水分:2014年上半年期间无土壤水分站大面积数据缺报情况。 区域自动站:2014年上半年期间区域站大面积数据缺报故障共计11次,其中6次为基站通信故障,4次为中心站软件故障,1次为服务器死机故障。

  40. ~ 谢 谢 ~

More Related