1 / 18

2013 回顾 & 2014 实施方案 www.shellideas360.com 具体大赛信息请参考该网址,将于 2014 年 8 月 1 日更新并接受注册

2013 回顾 & 2014 实施方案 www.shellideas360.com 具体大赛信息请参考该网址,将于 2014 年 8 月 1 日更新并接受注册. 目录. 项目背景介绍 大赛 意义 2014 参赛流程 介绍 2014 参赛选手阶段性学习安排 奖项 设置 2013 赛事 回顾. 项目背景   . 如果有一天冰能产生能源 如果有一天家庭能使用智能水系统  如果有一天湿气也可以帮助人类社会

rafer
Télécharger la présentation

2013 回顾 & 2014 实施方案 www.shellideas360.com 具体大赛信息请参考该网址,将于 2014 年 8 月 1 日更新并接受注册

An Image/Link below is provided (as is) to download presentation Download Policy: Content on the Website is provided to you AS IS for your information and personal use and may not be sold / licensed / shared on other websites without getting consent from its author. Content is provided to you AS IS for your information and personal use only. Download presentation by click this link. While downloading, if for some reason you are not able to download a presentation, the publisher may have deleted the file from their server. During download, if you can't get a presentation, the file might be deleted by the publisher.

E N D

Presentation Transcript


  1. 2013回顾 &2014实施方案 www.shellideas360.com 具体大赛信息请参考该网址,将于2014年8月1日更新并接受注册

  2. 目录 • 项目背景介绍 • 大赛意义 • 2014参赛流程介绍 • 2014参赛选手阶段性学习安排 • 奖项设置 • 2013赛事回顾 Footer here

  3. 项目背景    • 如果有一天冰能产生能源 • 如果有一天家庭能使用智能水系统  • 如果有一天湿气也可以帮助人类社会 • 壳牌ideas360是一个由壳牌集团面向大学生组织的全球性竞赛,旨在开发具有创新性的创意及改变,以解决全球目前突出的能源、水和食物问题。 • 进入决赛阶段的团队将获得资助,前往荷兰鹿特丹参加2015年度的壳牌环保马拉松,竞赛的获胜者将获得国家地理探险队大奖。 • 作为壳牌致力于投资创新事业的一部分,壳牌GameChanger项目还会考虑为最佳创意(无论是否被选入决赛)提供资金。 • 为了未来美好能源社会, 一起来吧! 2

  4. 大赛意义 Footer here

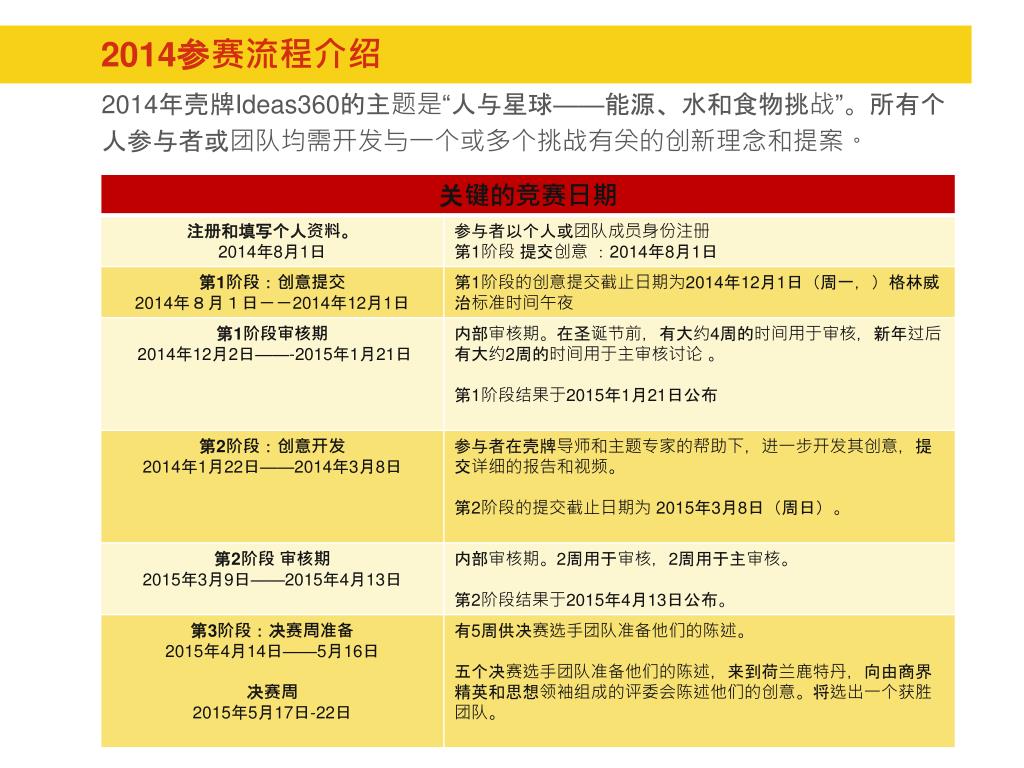
  5. 2014参赛流程介绍  • 2014年壳牌ideas360的主题是“人与星球——能源、水和食物挑战”。所有个人参与者或团队均需开发与一个或多个挑战有关的创新理念和提案。 Footer here

  6. 2014参赛选手阶段性学习安排 8月——12月 • 在线学习会议 • 能源、水和食物压力关系 • 如何宣传你的创意 • 壳牌 New Lens情境 • 壳牌招聘流程 • 全球业务工作环境 • 技术类学生的业务提案 • 技术领域的女性 • 发现在线会议 • 壳牌 Ideas360和Gamechanger • 与2014年的决赛选手会面&问答 • 壳牌的创新 • 国家地理探险家 设计 • 辅导 • 如何开发创意 • 管理与业务原则 • 领导力与国际团队合作 • 项目与时间管理 • 如何撰写业务计划 • 目标设定与目标达成 • 如何为你的创意融资 1月——3月 • 指导 • 壳牌导师 • 口头反馈 • 壳牌主题专家提供“技术”指导 • 招聘联系人 开发 • 社交 • 与CEO/CIO/CTO会面 • 与壳牌GameChanger互动 • 与其他学生和大学赞助人互动 • 与裁判会面 5月 • 培训 • 信息传递技能 • 演讲技能培训 • 媒体培训 • 主题专家&导师问答环节 陈述

  7. 奖项设置 • 主要奖项 • 获胜团队可参加“国家地理探险”,有多个目的地可供选择。 • 入围决赛团队 • 入围决赛的五个团队或个人将飞往荷兰鹿特丹,于2015年在壳牌环保马拉松大赛上向评审委员会陈述自己的创意。 • 参加2015年度在荷兰的壳牌环保汽车马拉松赛 • 作为壳牌致力于投资创新事业的一部分,壳牌GameChanger项目还会考虑为最佳创意(无论是否被选入决赛)提供资金。

  8. 2013赛事回顾-入围决赛名单及作品展示 Footer here

  9. 决赛作品1通过天井利用湿气 • 描述 • 我们建议用带疏水涂层的大波纹帆布,来冷凝和收集空气中的湿气。水会向下滴流,通过过滤器流到公共水库,补充当地的水资源。由于该系统将空气中永远存在的湿气作为水资源,对那些干旱易发地区和降雨不规则地区而言,它是一个安全保障。实际上,我们想建设那种高耸到天空中的、可在任何地方建造的天井。 Footer here

  10. 决赛作品2通过游戏化实现调峰 • 描述 • 电力消耗的最大负荷出现在早晚。满足最大负荷的要求需要消耗更多昂贵的燃料,并会排放更多的碳。因此,我们应该减少最大负荷。 • 我们的创意是监控电力的消耗模式,提供反馈,通过游戏化刺激非高峰时段的电力消耗。 • 该系统只需对基础设施进行很小的改进,与传统的电力管理系统相比,要经济得多。 Footer here

  11. 决赛作品3UniPump——模块化的灌溉泵 • 描述 • 联合国环境规划署称,发展中国家有25亿个小型农场主。农业行业人均GDP增长1%对贫富差距的影响是其他行业的5倍。UniPump为农场主提供了经济实惠的灌溉泵,帮助它们提高生产率、作物产量和收入。UniPump以久经考验的Treadle Pump为基础,利用改进了人体工程学的旋转运动,减少疲劳。模块化的系统让Corn Trasher等未来的扩展开发成为可能。 Footer here

  12. 决赛作品4智能水 • 描述 • 利用家庭智能水计量系统,节约用水。该系统由小型监控设备组成,这些监控设备可安装在房间内的多个或所有水龙头上。这些设备会测量和显示水的用量和相关的成本,针对那些用水量过大的地区。基于网络的中央单元会通过无线的方式,收集和存储所有数据,并与在线服务器或云系统同步。这让消费者能在不在家时,通过移动设备追踪水的使用情况。 Footer here

  13. 决赛作品5冰中之火:未来的燃料 • 描述 • 气体水合物是人类已知的碳氢化合物的最大来源。该项目为未来提供了一种创新的、有潜力的和可持续的能源资源。通过将CO2 注入水合物储层,产生CH4,然后储层中的微生物对CO2产生作用,通过甲烷生成过程和甲烷气体水合物的重组,将其转化成CH4。这构成了一个完整的循环,提供了一种永续的能源资源。此外,该项目还利用了一种碳捕获和封存技术。 Footer here

  14. 壳牌 IDEAS360——决赛选手与获胜者(2014) Audience Vote – best presentation All teams participate in an open Q&A Session

  15. 壳牌 IDEAS360——决赛(2014) 创新实践经理JacoFok启动决赛 调峰团队即将登场 裁判向团队提问 壳牌 Ideas360奖杯

  16. 壳牌 ideas360“共同推动进步”(PPT)论坛 Hugh Mitchell 和Gerald Schotman、CTO颁奖 决赛选手调峰团队在PPT 向观众打招呼 获胜者——Glas团队庆祝胜利 PPT 外,外部裁判与一些决赛选手在一起 Footer here

  17. 壳牌 ideas360——决赛选手的心声 “我肯定会去申请壳牌毕业生员工计划” “在竞赛的过程中——尤其是在第3阶段,为壳牌工作的想法越来越强烈” “壳牌为这个竞赛付出这么大的努力,真是让人惊讶——这说明了壳牌对学生创意的重视” “iScope 真是太让人兴奋了” “壳牌不害怕去任何地方:更冷、更远、更深” “现在,我会觉得壳牌是一个潜在雇主” “这是一个确定你是否适合壳牌的好办法,似乎大多数人都能在壳牌拥有一席之地” “我们现在发现,壳牌不只是一家石油公司” “能见到战略领导者,听听他们说些什么,真的很棒” Footer here

More Related