1 / 29

SMC Platform and Adaboost Face Tracking

SMC Platform and Adaboost Face Tracking. Introduction to SMC system architecture Introduction to Ethernet protocol Implementation on SMC board Adaboost Face Tracking Algorithm and application. SMC Platform. Target Board (SMC) 傳輸影像到 PC by Ethernet. (SMC). 同軸電纜線. camera.

watson
Télécharger la présentation

SMC Platform and Adaboost Face Tracking

An Image/Link below is provided (as is) to download presentation Download Policy: Content on the Website is provided to you AS IS for your information and personal use and may not be sold / licensed / shared on other websites without getting consent from its author. Content is provided to you AS IS for your information and personal use only. Download presentation by click this link. While downloading, if for some reason you are not able to download a presentation, the publisher may have deleted the file from their server. During download, if you can't get a presentation, the file might be deleted by the publisher.

E N D

Presentation Transcript


  1. SMC Platform and Adaboost Face Tracking • Introduction to SMC system architecture • Introduction to Ethernet protocol • Implementation on SMC board • Adaboost Face Tracking Algorithm and application

  2. SMC Platform Target Board (SMC)傳輸影像到 PC by Ethernet (SMC) 同軸電纜線 camera

  3. Composite video(CVBS) • Format of analog television (picture only) • Composite of Y U V. • Standard format • NTSC (525-line/60Hz) • PAL (625-line/50Hz ) ♪

  4. RAC

  5. BNC

  6. F Connector

  7. S-Video (S-VHS) • Separate Y , C signal. • Simple to convert S-Video to composite signal.

  8. VGA(Video Graphics Array) • Maximum of 720 horizontal pixels • Maximum of 480 lines • Refresh rates at up to 70 Hz

  9. RS232 vs RS485

  10. JTAG( Joint Test Action Group ) • Formed in 1985 to develop a method to test populated circuit boards after manufacture. • Primarily used for accessing sub-blocks of integrated circuits, and is also useful as a mechanism for debugging embedded systems.

  11. SMC Platform

  12. Ethernet protocol • OSI 網路

  13. Ethernet protocol • IEEE802.3/Ethernet MAC frame format

  14. Ethernet connection MII Texas Instrument TMS320DM642 DSP Intel LXT972A

  15. IEEE 802.3 CSMA/CD • Carrier Sense Multiple Access with Collision Detection

  16. IEEE 802.3 CSMA/CD MAC Sublayer 5 processes • Frame transmit process (Data encapsulation & Transmit media access management) • Bit transmit process • Bit receive process • Frame receive process (Data decapsulation & Receive media access management) • Deference process (Half-duplex mode & Full-duplex mode ) Flow Control -> Pause Frame

  17. Transmit frame process

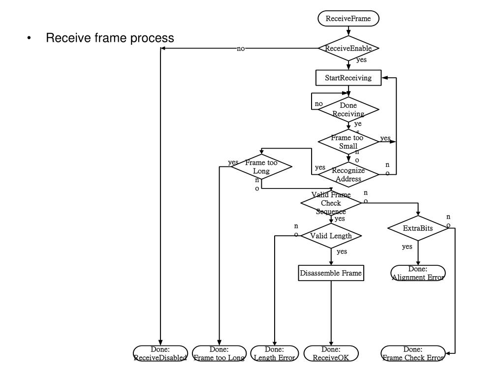
  18. Receive frame process

  19. Deference process

  20. Ethernet protocol • Bit transmit process and bit receive process

  21. Ethernet protocol • Ethernet MAC Module Block Diagram

  22. Ethernet protocol MII (Media Independent Interface) • Independent Interface Enable to use different medium of Physical layer • The linkage between MAC layer and Physical layer • The linkage between Physical layer and Station management (MDIO) • The synchronization of data transmit and the clock period of transmit and receive MDIO (Management Data Input /Output) • The communication between Physical layer and Station management

  23. Implementation on SMC board Test performance Find Adaboost Face Test performance using picture or Tracking code using Camera Web Cam Port to CCS Analyze Source ( Data from Edit Code on VC Code computer ) Combine with Port to CCS Ethernet ( DATA from Speed Up &RS232 Camera )

  24. Program Source • Georgia Institute of Technology • Code released at 2005 • Contain multiple training method • Contain trained data based • Fast Asymmetric Learning for Cascade Face Detection-J Wu, SC Brubaker, MD Mullin, JM Rehg - 2005

  25. Progress • Remove MFC (Window GUI ) • Remove learning part • Remove OpenCV • Remove iostream (132KB) • Remove c++ vector

More Related