1 / 151

CHEMIA TEORETYCZNA

CHEMIA TEORETYCZNA. N. Smirnova – Metody termodynamiki statystycznej w chemii fizycznej J. Stecki – Termodynamika statystyczna K. Gumiński, P. Petelenz – Elementy chemii teoretycznej. Teorie w naukach przyrodniczych można podzielić na: - fenomenologiczne (opisowe) - modelowe.

eve
Télécharger la présentation

CHEMIA TEORETYCZNA

An Image/Link below is provided (as is) to download presentation Download Policy: Content on the Website is provided to you AS IS for your information and personal use and may not be sold / licensed / shared on other websites without getting consent from its author. Content is provided to you AS IS for your information and personal use only. Download presentation by click this link. While downloading, if for some reason you are not able to download a presentation, the publisher may have deleted the file from their server. During download, if you can't get a presentation, the file might be deleted by the publisher.

E N D

Presentation Transcript


  1. CHEMIA TEORETYCZNA N. Smirnova – Metody termodynamiki statystycznej w chemii fizycznej J. Stecki – Termodynamika statystyczna K. Gumiński, P. Petelenz – Elementy chemii teoretycznej

  2. Teorie w naukach przyrodniczych można podzielić na:- fenomenologiczne (opisowe)- modelowe Te dwa nurty (fenomenologiczny i modelowy) łączy w sobie: - w obszarze zjawisk atomowych – mechanika kwantowa - dla zjawisk makroskopowych – mechanika statystyczna Podstawy tej ostatniej położyli pod koniec XIX w Ludwik Boltzmann i Jozajasz Willard Gibbs.

  3. Pojęcia wstępne: • W termodynamice chemicznej rozważa się zawsze bądź reakcje chemiczne, bądź procesy fizykochemiczne (np. parowanie, rozpuszczanie, solwatację, itp.) przebiegające w naczyniu o pewnej objętości V, pod określonym ciśnieniem p, i w temperaturze T. • Przestrzeń, w której zachodzi rozważany proces wraz ze znajdującymi się tam substancjami to układ. • Zmienne określające stan układu (V, p, T, ni – skład) – parametry stanu. • Parametry stanu, których wielkość zależy od masy substancji zawartej w układzie (np. V – objętość układu) są parametrami ekstensywnymi. • Parametry stanu, których wielkość nie zależy od masy substancji zawartej w układzie (np. T) są parametrami intensywnymi. • Wszystko to, co znajduje się poza układem, określa się jako otoczenie układu.

  4. Typy układów:Jeżeli ścianki odgradzające układ od otoczenia nie przepuszczają ani masy ani energii, to taki układ nazywamy izolowanym. Parametry ustalone to E,V,N.Jeżeli pomiędzy układem a otoczeniem nie ma wymiany masy, to układ określamy jako zamknięty. Parametry ustalone T,V,N.Natomiast, gdy przez ścianki oddzielające przenika masa, układ jest otwarty. Parametry ustalone µ,T,V.

  5. Termodynamika fenomenologiczna – teoria materii, której podstawowe pojęcia pochodzą bezpośrednio z doświadczeń. Jej podstawowe prawa zostały sformułowane w wyniku uogólnienia danych uzyskiwanych w doświadczeniach makroskopowych. Prawa te podają ogólne zależności pomiędzy wielkościami makroskopowymi, które są spełnione dla każdego układu – niezależnie od rodzaju tworzących go cząstek. Prawa te nie dają jednak możliwości interpretacji teoretycznej właściwości układu, które zależą od rodzaju tworzących go składników.Np. termodynamiczny warunek równowagi chemicznej w układzie, w który przebiega reakcja chemiczna dana równaniem reakcji:ma postać: ale nie możemy obliczyć stałej równowagi, bo nie znamy potencjałów standardowych.

  6. MIKROSTAN I MAKROSTAN UKŁADURozważmy układ złożony np. z N cząsteczek gazu, zajmujący w temperaturze T objętość V. Cząsteczki gazu znajdują się w nieustannym ruchu i rozważany układ znajduje się w coraz to nowych stanach dynamicznych.Gdyby udało nam się ustalić w danej chwili położenia i pędy wszystkich cząsteczek układu, to znalibyśmy mikrostan układu. Jest on oczywiście niedostępny bezpośrednim pomiarom.Doświadczalnie możemy badać jedynie makrostan układu, który jest określany za pomocą makroskopowych parametrów stanu (p, T, V).Wartości parametrów stanu nie pozwalają nic powiedzieć o położeniu poszczególnych cząsteczek w układzie. Np. ciśnienie wywierane na ścianki naczynia nie zależy od tego, która cząsteczka przekazuje ściance swój pęd, ale jedynie ile cząsteczek i o jakiej prędkości dokonało tego.Tak więc danemu makrostanowi odpowiada bardzo dużo różnych mikrostanów. Im więcej różnych mikrostanów odpowiada danemu makrostanowi, tym większe jest prawdopodobieństwo wystąpienia danego makrostanu.

  7. Stan mechaniczny zbioru cząstek o f stopniach swobodyDo pełnego określenia stanu jakiegoś układu konieczna jest w mechanice klasycznej znajomość: - wszystkich współrzędnych określających położenie cząstek - wszystkich pędów odpowiadających tym współrzędnym.Liczba stopni swobody f – najmniejsza liczba współrzędnych potrzebna do określenia położenia cząstki w sposób wystarczający (jednoznaczny).Liczba stopni swobody układu N cząstek: F=Nf.Liczba wielkości potrzebnych do pełnego określenia stanu mechanicznego cząstki: 2f.Liczba wielkości (zmiennych niezależnych) potrzebnych do pełnego określenia stanu mechanicznego: 2F.Zmienne niezależne, którymi opisujemy stan układu nazywamy zmiennymi kanonicznymi.q – współrzędne uogólnione, p – pędy uogólnione

  8. Przestrzeń fazowa q11, q21, …, qf1, q12, …, qf2, …, q1N, …, qfN, p11, p21, …, pf1, p12, …, pf2, …, p1N, …, pfN---------------współrzędne pierwszej cząstkiW przestrzeni tej rozpatrujemy układ współrzędnych o 2Nf osiach. Na każdej osi nanosimy jedną z 2Nf wielkości określających stan układu. Wyznaczy to w tej przestrzeni pewien punkt. Punkt ten przedstawia jednoznacznie stan układu mechanicznego złożonego z N cząstek – nazywamy go punktem fazowym układu.Przestrzeń 2Nf wymiarową nazywamy przestrzenią fazową .Np. dla układu N atomów w R3: przestrzeń  jest 6N wymiarowa:1 atom: x1, y1, z1, px1, py1, pz1N atomów: x1, y1, z1, x2, y2, z2, …, xN, yN, zN, px1, py1, pz1, px2, py2, pz2, …, pxN, pyN, pzN

  9. Przestrzeń fazowa  dla 3 cząstek w przestrzeni jednowymiarowej (R1) x1 N=3 ; R1 (x1,px1) (x2,px2) (x3,px3) px3 px1 x3 px2 x2

  10. px o o o o ooo o o o x Przestrzeń fazowa Podobnie można pomyśleć o przestrzeni jednej cząstki o 2f wymiarach (f współrzędnych i f pędów). Stan cząstki jest określony przez jeden punkt w tej przestrzeni.Otrzymany punkt nazywamy punktem fazowym cząstki. Przedstawia jednoznacznie stan mechaniczny tej cząstki. Przestrzeń nazywa się przestrzenią fazową .Gdybyśmy w przestrzeni m przedstawili stany wszystkich N cząstek gazu, to otrzymalibyśmy w niej N punktów. W przestrzeni  stan układu byłby przedstawiony jednym punktem. Trajektoria fazowaPołożenie punktu fazowego zmienia się w czasie. Punkt ten porusza się – zakreśla krzywą zwaną trajektorią fazową.

  11. STAN MAKRO I STAN MIKRO________________________________________________________Każda zmiana współrzędnych czy pędów poszczególnych cząstek (a także wymiana współrzędnych i pędów między dwiema identycznymi cząstkami) spowoduje zmianę położenia punktu fazowego w przestrzeni . Natomiast taka wymiana pozostawi to samo rozmieszczenie liczbowe punktów fazowych poszczególnych cząstek w różnych komórkach przestrzeni m. Makroskopowe własności gazu nie zależą od tego, które cząstki mają takie a takie współrzędne i takie a takie pędy. Jedynie od tego ile cząstek ma takie a takie współrzędne, takie a takie pędy. Zatem makroskopowe własności gazu zależą od tego, jakie jest rozmieszczenie punktów fazowych w różnych komórkach przestrzeni fazowej .Stan makro układu – określone rozmieszczenie liczbowe cząstek pomiędzy różne wartości współrzędnych i pędów.Stan mikro układu – dokładne podanie współrzędnych i pędów poszczególnych cząstek. Stan makro może być realizowany przez cały szereg stanów mikro.

  12. Mechanika statystyczna klasyczna i mechanika statystyczna kwantowa Mechanika statystyczna kwantowa różni się od klasycznej w dwu założeniach, mimo że obie wynikają z fundamentalnych postulatów mechaniki kwantowej i mają swój początek w zasadzie nieoznaczoności Heisenberga: Pierwsza różnica: Stan układu w mechanice klasycznej jest dany poprzez dokładne określenie wszystkich współrzędnych i wszystkich pędów cząstek wchodzących w skład układu, natomiast w mechanice kwantowej stan układu dany jest przez określenie funkcji falowej zależącej tylko od współrzędnych cząstek. Stan N cząstek o f stopniach swobody: Klasycznie - Kwantowo - • Druga różnica: W mechanice klasycznej identyczne cząstki są rozróżnialne, a w mechanice kwantowej nierozróżnialne. W mechanice kwantowej stanem mikro układu jest stan kwantowo-mechaniczny całego układu wyrażony funkcją falową zbudowaną z funkcji jednocząstkowych. Takim funkcjom własnym odpowiadają odpowiednie wartości własne energii cząstki (kwantowane). Odpowiednikiem stanu makro jest określone liczbowe przyporządkowanie cząstek poszczególnym poziomom energetycznym. q11, q21, …, qf1, q12, …, qf2, …, q1N, …, qfN, p11, p21, …, pf1, p12, …, pf2, …, p1N, …, pfN

  13. px x Przykłady trajektorii fazowych:Przykład pierwszy:Trajektoria fazowa cząstki poruszającej się ruchem jednostajnym prostoliniowym wzdłuż osi x, px=const. Przykład drugi:Jednowymiarowy oscylator harmoniczny. -A 0 A x kołowa częstość drgań siła Hooka k – stała siłowa

  14. p e1 e2 x e1< e2

  15. Obliczanie średnich wartości wielkości mechanicznych M(p(t),q(t)) – pewna funkcja uogólnionych pędów i współrzędnych t – czas trwania doświadczenia Mt – średnia wartość M – średnia czasowa, czyli średnia po trajektorii fazowej zakreślonej przez punkt fazowy układu w danym czasie dt(p,q) – czas, w ciągu którego punkt fazowy układu znajduje się w elemencie objętości dpdq wokół punktu o współrzędnych p i q. Metoda ta napotyka szereg trudności (między innymi rachunkowych, stosowana tylko dla małej ilości cząstek). Ponadto podstawowe parametry termodynamiczne jak temperatura, entropia czy potencjał chemiczny nie są średnimi wartościami wielkości mechanicznych, więc nie można ich obliczać z powyższego wzoru.

  16. Metoda zespołów Gibbsa Zadaniem molekularnej teorii procesów makroskopowych jest wyjaśnieniezachowania się układów na podstawie praw mikroświata. Przedmiotem rozważań powinna być zmiana stanu układu w czasie (fazowa trajektoria układu) ale z wcześniej wymienionych powodów być nie może. • Metody statystyczne stosuje się, gdy mamy niewystarczającą znajomość danego układu by móc z całkowitą pewnością przewidzieć jego przyszłe zachowanie się. W tym celu wykorzystujemy metodę zespołów statystycznych Gibbsa. Wprowadzamy probabilistyczny opis mikrostanów układu, tzn. traktujemy zmienne dynamiczne q i p jako wielkości przypadkowe i przypisujemy im (postulujemy) pewne prawdopodobieństwa wystąpienia. Zespół statystyczny– jest to zbiór bardzo dużej liczby identycznych układów, posiadających te same wartości parametrów makroskopowych (np. E, N, V, T, p…), znajdujących się w takich samych warunkach zewnętrznych i różniących się jedynie stanami mikroskopowymi. Poszczególne układy zbudowane są z cząstek tego samego rodzaju. Ich oddziaływania z otoczeniem są takie same. Parametry zewnętrzne oraz inne wielkości makroskopowe są jednakowe dla wszystkich układów zespołu.

  17. Zespół statystyczny Gibbsa: zbiór identycznych układów znajdujących się w takich samych warunkach zewnętrznych i charakteryzowanych przez takie same wartości wybranych parametrów fizycznych (ten sam stan makroskopowy), ale różniących się stanami mikroskopowymi. Np..: N,T,V N,T,V N,T,V N,T,V N,T,V N,T,V N,T,V N,T,V ....... T OTOCZENIE Układy zespołu reprezentują mikrostany, w których może się znaleźć nasz układ. takie same N,T, V różne (p,q) = różne mikrostany

  18. E,V,N =const. N,V,T =const. V,T,µ =const.

  19. prawdopodobieństwo gęstość prawdopodobieństwa mikrostanów

  20. gęstość prawdopodobieństwa prawdopodobieństwo

  21. ZESPOŁY STATYSTYCZNE Zespół mikrokanoniczny (E,V,N) Jest to zespół układów izolowanych. Dla każdego z układów zadajemy następujące parametry: energię E, liczbę cząstek N, objętość V. Ze względów rachunkowych, aby uzyskać funkcję rozkładu zakładamy, że energia zmienia się w pewnym wąskim (nieskończenie małym) przedziale . Przybliżenie takie ma swoje uzasadnienie w rzeczywistości doświadczalnej, gdyż nie jest możliwa całkowita izolacja energetyczna badanego układu. ………… E,V,N E,V,N E,V,N

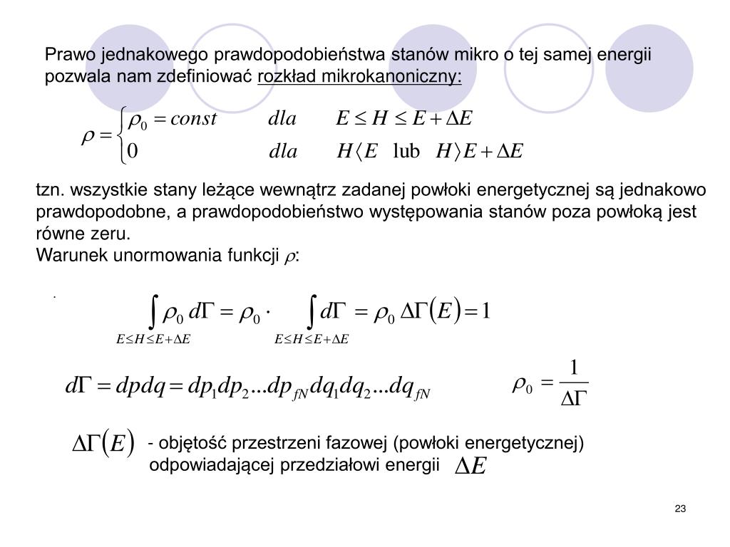
  22. Prawo jednakowego prawdopodobieństwa stanów mikro o tej samej energiipozwala nam zdefiniować rozkład mikrokanoniczny: tzn. wszystkie stany leżące wewnątrz zadanej powłoki energetycznej są jednakowo prawdopodobne, a prawdopodobieństwo występowania stanów poza powłoką jest równe zeru. Warunek unormowania funkcji : . - objętość przestrzeni fazowej (powłoki energetycznej) odpowiadającej przedziałowi energii

  23. (E)  E E+E E • Dla układów makroskopowych objętość fazowa (E) jest szybko rosnącą funkcją energii. Dla N cząsteczek gazu doskonałego w objętości V o energii całkowitej ≤E:

  24. Związek objętości fazowej (sumy stanów) z funkcjami termodynamicznymi układu Dla układów klasycznych objętość fazowa (E,V,N) (lub (E,V,N) ) jest podstawową wielkością liczoną w zespole mikrokanonicznym. Dla układów kwantowych odpowiednikiem (E) jest liczba mikrostanów W dla ustalonych E, V i N. Entropia układu znajdującego się w określonym stanie makroskopowym jest wielkością proporcjonalną do logarytmu wagi statystycznej (prawdopodobieństwa) tego stanu. To jest statystyczna definicja entropii Boltzmanna. Dla układów zespołu mikrokanonicznego (izolowanych) w stanie równowagi entropia osiąga maksimum. Funkcję, która w stanie równowagi osiąga maksimum lub minimum nazywamy potencjałem termodynamicznym.

  25. I. Podejście klasyczne Niech makroskopowy stan układu określa parametr X. Prawdopodobieństwo tego, że parametr X dla układu izolowanego (izolacja w sensie przybliżonym) ma wartość w przedziale od X do X+X wynosi. (X) – objętość fazowa (obszaru powłoki energetycznej) odpowiadająca mikrostanom, dla których wartość parametru X leży w przedziale <X; X+X>. Wiedząc, że dostaniemy tzn. prawdopodobieństwo określonego stanu makroskopowego układu izolowanego jest równe ilorazowi objętości fazowej odpowiadającej temu makrostanowi przez całkowitą objętość powłoki energetycznej.

  26. Załóżmy, że maksimum prawdopodobieństwa w(X) przypada dla makrostanuX=X*, więc temu makrostanowi odpowiada największa objętość (X*). Stan ten jest stanem najbardziej prawdopodobnym. Jeżeli rozważana zmienna X jest zmienną normalną w sensie statystyczno–termodynamicznym, tzn. spełnione są warunki: • wartość średnia jest równocześnie wartością najbardziej prawdopodobną (funkcja rozkładu jest symetryczna); • fluktuacje zmiennej X są małe w porównaniu z wartością średnią (f rozkładu jest bardzo wąska); to maksimum prawdopodobieństwa w(X) jest bardzo wąskie i stanowi, w którym X= X* odpowiada prawie cała objętości powłoki energetycznej. W(X) X* X Obszary powłoki energetycznej odpowiadające różnym makrostanom.

  27. Możemy więc stwierdzić, że: • każdy stan makroskopowy układu można scharakteryzować za pomocą objętości fazowej odpowiadającej temu stanowi; • objętość fazowa  jest funkcją stanu, tzn. zależy od parametrów charakterystycznych dla stanu układu (E,V,N,X), nie zależy od przeszłości układu; • stan równowagowy jest stanem, któremu odpowiada prawie cała objętość powłoki energetycznej. •  Dla układu izolowanego można wprowadzić funkcję S: • k – współczynnik proporcjonalności. • Zauważmy, że: • wielkość S jest funkcją stanu, ponieważ  jest funkcją stanu; • wielkość S rośnie wraz ze wzrostem prawdopodobieństwa, ponieważ  jest proporcjonalna do prawdopodobieństwa rozpatrywanego makrostanu układu; • wielkość S osiąga maksimum dla układu równowagowego, gdyż stanowi równowagi odpowiada największa wartość . • Te własności funkcji S pokrywają się z własnościami funkcji stanu – entropii. Dlatego też powyższy wzór to statystyczna definicja entropii.

  28. Statystyczna definicja entropii słowami jeszcze raz: Entropia układu znajdującego się w określonym stanie makroskopowym jest to wielkość proporcjonalna do logarytmu wagi statystycznej (prawdopodobieństwa) tego stanu. Aby zapewnić zgodność pomiędzy statystyczną definicją entropii i definicją entropii w termodynamice fenomenologicznej należy przyjąć: k – stała Boltzmanna. Absolutne wartości entropii określa się w termodynamice za pomocą eksperymentalnych pomiarów kalorymetrycznych i trzeciego prawa termodynamiki. Aby zależności statystyczne dawały absolutną wartość entropii należy unormować objętość fazową za pomocą mnożnika mającego wymiar [działanie]-F.

  29. II. Podejście kwantowo–mechaniczne Absolutną wartość entropii można otrzymać jedynie za pomocą pojęć kwantowo-mechanicznych (wyrażając entropię przez liczbę stanów kwantowych realizujących dany stan makroskopowy). Jeżeli rozpatrujemy zbiór stanów dyskretnych wówczas entropię definiujemy za pomocą postulatu Boltzmanna: W – liczba mikrostanów realizujących dany stan makroskopowy (jest to prawdopodobieństwo termodynamiczne tego makrostanu). Dla układów zespołu mikrokanonicznego (izolowanych) w stanie równowagi entropia osiąga maksimum. Funkcję, która w stanie równowagi osiąga maksimum lub minimum nazywamy potencjałem termodynamicznym.

  30. Schemat obliczeń w zespole mikrokanonicznym: • Obliczamy unormowaną objętość fazową: • =d q1dp1dq2dp2…dqFdpF; • 2. Obliczamy entropię: • Z zależności termodynamicznych znajdujemy pozostałe funkcje termodynamiczne i parametry układu. • 4. Ustalamy związki pomiędzy parametrami opisującymi układ. S p H - - U G + + F V T

  31. Przykład I (z poprzedniego wykładu !!!!) • N cząsteczek gazu doskonałego znajduje się w izolowanym naczyniu • o objętości V. Wyprowadzić równanie stanu gazu doskonałego. • Szukamy: f(p,V,T,N) = 0 E = const.

  32. 1. Obliczamy  VN-objętośćN-wymiarowej kuli • R =(2mE)1/2-promień N-wymiarowej kuli C-stała zależna o wymiaru N granice całkowania

  33. 2. Obliczamy entropię: a następnie wiedząc, że 3. Obliczamy temperaturę lub wiedząc, że 4. Obliczamy ciśnienie 5. I w ten sposób otrzymujemy równanie stanu f(p,V,T,N)=0: gdy jednostką ilości jest mol: gdzie n=N/NA R=kNA NA – liczba Avogadro

  34. Przykład II Obliczyć entropię układu N- oscylatorów harmonicznych jednowymiarowych. Energia całkowita układu wynosi E. A. Podejście kwantowe Energia pojedynczego oscylatora j = 1, 2, 3, ...N; nj = 0, 1, 2, ... Energia układu N oscylatorów: gdzie E0 = N0 M - suma liczb kwantowych wszystkich oscylatorów. Energia układu zależy od sumy parametrów(liczb kwantowych). Stan układu charakteryzuje nowa liczba kwantowa M. Stan mikroskopowy – podajemy wszystkie liczby kwantowe oscylatorów. Stan makroskopowy – podajemy jedną liczbę M - może być realizowany na wiele sposobów.

  35. Ilość kombinacji z powtórzeniami(M–elementów spośród N-elementów). Znalezienie prawdopodobieństwa termodynamicznego sprowadza się do znalezienia liczby sposobów rozdzielenia M identycznych „porcji h0” pomiędzy N rozróżnialnych „oscylatorów”.

  36. Entropia N oscylatorów jednowymiarowych o energii całkowitej E: E Temperatura : T Energia:

  37. B. Podejście klasyczne: Klasyczna energia układu N oscylatorów harmonicznych jednowymiarowych: Objętość przestrzeni fazowej (E):

  38. Entropia: Temperatura: E Energia: T

  39. ROZKŁAD MAXWELLA-BOLTZMANNA - wyprowadzenie z (x,y,z,px,py,pz) py pz px c z a y x b x y Nodróżnialnych cząstek w izolowanym naczyniu o objętości V=abc N punktów w przestrzeni fazowej  • Z izolacji układu wynika, że: • całkowita liczba cząstek w układzie N=const • całkowita energia układu E=const

  40. Energia cząstki w i-tej komórce: i – indeks komórki lub poziomu energetycznego Z warunku zachowania liczby cząstek (masy) wynika, że: Z warunku zachowania energii wynika, że:

  41. Gdy N jest bardzo duże (~ NA) liczba różnych rozmieszczeń cząstek pomiędzy komórki przestrzeni fazowej (lub poziomy energetyczne) nie naruszających warunku zachowania liczby cząstek i energii układu jest bardzo duża. Gdy cząstki są odróżnialne, dane liczbowe rozmieszczenie pomiędzy komórki lub poziomy energetyczne można zrealizować na sposobów. N1, N2, N3, N4, N5, N6 1, 2, 2, 2, 2, 1 N1, N2, N3, N4, N5, N6 4, 2, 0, 1, 0, 3 N1, N2, N3, N4, N5, N6 3, 2, 2, 0, 1, 2

  42. Najbardziej prawdopodobny jest ten rozkład, który jest realizowany na największą liczbę sposobów W. Aby ten rozkład znaleźć musimy znaleźć maksimum funkcji W. Warunek na ekstremum (maksimum): Zmienne ni nie są niezależne, ponieważ muszą spełniać omówione wcześniej warunki. By wyznaczyć ekstremum musimy zastosować metodę nieoznaczonych mnożników Lagrange’a.

  43. Sumując stronami dostajemy: Prawdopodobieństwo, że cząstka ma energię k. k (1,3810-23 J/K) – stała Boltzmanna T(K) – temperatura absolutna

  44. Obliczanie średniej energii kinetycznej cząstki o masie m i wyznaczanie 

  45. Przykłady obliczania średnich i wariancji (odchyleń standardowych) Niech będzie dana wielkość mechaniczna M, która jest funkcją pędów i współrzędnych. Średnią wartość M obliczymy ze wzoru:

  46. Średnia wartość Średnia wartość Średnia wartość Średnia wartość

  47. Rozkład energii kinetycznej cząstki poruszającej się w 3 wymiarach :

  48. Gaz doskonały w polu zewnętrznym energia potencjalna cząsteczki w polu zewnętrznym energia ruchu postępowego, energia wewnętrzna energia całkowita funkcja Hamiltona Gęstość gazu, czyli liczba cząsteczek w jednostce objętości.

More Related