odeda
Uploaded by
68 SLIDES
950 VUES
690LIKES

Índice

DESCRIPTION

Agentes Inteligentes e Sistemas Multi-agente Capítulo 10: Arquitecturas de Agentes com Emoções IST- 2003/2004 Ana Paiva. Índice. Porquê usar emoções? Teorias de emoções Teorias de Appraisal: Modelo OCC Lazarus Damásio e os marcadores somáticos Exemplos de arquitecturas.

1 / 68

Télécharger la présentation

Índice

An Image/Link below is provided (as is) to download presentation Download Policy: Content on the Website is provided to you AS IS for your information and personal use and may not be sold / licensed / shared on other websites without getting consent from its author. Content is provided to you AS IS for your information and personal use only. Download presentation by click this link. While downloading, if for some reason you are not able to download a presentation, the publisher may have deleted the file from their server. During download, if you can't get a presentation, the file might be deleted by the publisher.

E N D

Presentation Transcript

Playing audio...

  1. Agentes Inteligentes e Sistemas Multi-agenteCapítulo 10: Arquitecturas de Agentes com EmoçõesIST- 2003/2004Ana Paiva 1

  2. Índice • Porquê usar emoções? • Teorias de emoções • Teorias de Appraisal: • Modelo OCC • Lazarus • Damásio e os marcadores somáticos • Exemplos de arquitecturas

  3. Porquê usar a emoção? • Mecanismo de controlo de baixo custo • Verificação do modelo mental teórico do ser humano • Sub-produto do processamento • Melhoramento da interacção com os humanos

  4. Definições • Dicionário – “Estado psicorgânico, de tonalidade afectiva intensa e breve, caracterizado por brusca *ruptura* de funções mentais e/ou fisiológicas” • Budismo – “Algo que não tem nada em sua essência, nem existência autónoma”

  5. Computação Afectiva: o que é? • Picard: “ A computação que se relaciona, surge de, ou deliberadamente influencia as emoções humanas” • Ou seja: • Computação que permite • Reconhecimento de emoções do utilizador • Expressão de emoções pelo computador

  6. Teorias de Emoções • Como explicar determinados comportamentos dos humanos? • Exemplo: medo? Alegria?

  7. Aspectos importantes dos estados emocionais • Expressão facial e corporal • Resposta Corpo (estados fisiológicos: pressão sanguínea, respiração, batimento cardíaco, condutividade da pele) • Estado Mental (“subjective feeling”) • Forma Agir (tendências de acção) • Forma Falar (alterações na voz) • Inconsciente ou Consciente • Individual ou Social

  8. Teoria James-Lange (1884) • Acções precedem emoções • Situação > Interpretação Cérebro > Reacção Fisiológica (suor, batimento cardíaco, adrenalina, expressão facial) • Finalmente vem a emoção • Situação > Interpretação > Reacção > Cognição > Emoção

  9. Teoria de James / Lange • 1884 / 1890

  10. Teoria de Cannon / Bard • 1920... 1927 • Contraria a primeira Teoria • Primeiro vem a Emoção • Depois vem as acções/reacções • Situação > Interpretação > Cognição > Emoção > Reacção • Mesma resposta fisiológica para o medo e para a raiva • Injecções de adrenalina não provocam emoção

  11. Teoria da atribuição da activação (Por Schachter e Singer em 1962)

  12. Algumas Teorias de Hoje: Appraisal • Emoção envolve um estado dinâmico que consiste em eventos físicos e cognitivos • Situação > Interpretação > Avaliação (appraisal) > Emoção

  13. Teorias de appraisal • Trabalho de Frijda em 1986 Causa Situação Interpretação Emoção Bem-estar pessoal Convivência com a situação

  14. Teorias de appraisal • Emoções são geradas e diferenciadas em função da interpretação ou avaliação (appraisal) subjectiva de uma situação ou acontecimento

  15. Teorias de appraisal • Como se explica a existência de várias emoções? • Existem padrões de appraisal diferentes • Como se explicam as diferentes respostas emocionais entre individuos e tempos diferentes? • São as interpretações e não os eventos que provocam as emoções • Porque é que diferentes situações podem levar à mesma emoção? • Têm o mesmo padrão de appraisal

  16. Teorias de appraisal • Como se explica a adequação das emoções às situações? • Sistema de appraisal evoluiu de modo a prever quando é que certas respostas são mais eficazes • O que desperta a resposta emocional? • Os próprios appraisals precedem e geram emoções • Como explicar os aspectos irracionais? • Appraisals podem ser conflituosos ou involuntários

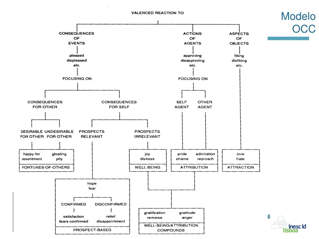
  17. Teoria OCC • Desenvolvido 1988 por Ortony, Clore e Collins • Estrutura cognitiva das emoções • Esquema de classificação para emoções comuns • Determinar uma emoção a partir de uma situação conjugada com os objectivos e crenças • O modelo assenta essencialmente numa KB • Actua sobre um domínio de emoções • Baseado em reacções de valência aos eventos

  18. Teoria OCC • Emoções estão divididas em 3 categorias dependendo do estímulo • Eventos > Objectivos ou Consequências (medo) • Agentes > Standards ou Acções (orgulho) • Objectos > Atitudes ou Aspectos (gostar) • Cada Categoria induz certos tipos de Emoções • É limitado em termos de emoções que afectem o conhecimento

  19. Modelo OCC

  20. Aplicações da teoria OCC • OZ project (CMU) • S2A (GAIPS) • Agentes de comércio electrónico (E. André) • Agentes em histórias (C. Eliott) e (GAIPS)

  21. OZ • Iniciado em 1992 por Prof. Joe Bates na University of Carnegie Mellon • Drama Interactivo • Permite a autores criar e representar drama interactivamente

  22. OZ group: Arquitectura do sistema

  23. OZ- Arquitectura dos personagens

  24. OZ- O cenário

  25. OZ- Noção de “Credibilidade” • Credibilidade “Agentes que interagem com o utilizador e que levam o utilizador a perder a descrença e acreditar no agente como “vivo”.

  26. Exemplo1: S2A

  27. Personality Behavior Features pleased displeased passionate frighten Myers - Briggs Big5 / AB5C facets cautious, rational, purposeful, controlled Situation Sketching avoiding plane following preys World Model preys - easy to get sardines - speed - appeal Isolda - happiness Interest Filters entities Isolda preys action patterns explore plane run away Agente :Tristão Tristão

  28. Goals eat breathe explore F10% S chase move up N get close E-Reactions e-thresholds e-decay Tristão

  29. aspects of objects (appeal) love hate OCC base emotion classes E-Reactions attraction ER Isolda + plane - Tristão

  30. consequence of events (pleasingness) self other prospect relevant prospect irrelevant hope fear satisfaction fears-confirmed relief disappointment OCC base emotion classes aspectsof objects (appeal) E-Reactions prospect ER breathe (s-,f+) eat (s+,f+) Tristão

  31. happy-for pity gloating resentment joy distress OCC base emotion classes aspects of objects consequence of events (appeal) (pleasingness) self other prospect relevant prospect irrelevant E-Reactions event ER call me + come close - Tristão

  32. actions of agents (approval) self other admiration reproach gratitude anger pride shame gratification remorse OCC base emotion classes aspects of objects consequence of events (appeal) (pleasingness) E-Reactions attribution ER explore plane + give up prey - Tristão

  33. Goals eat breathe Resources explore F10% S chase move up N get close E-Reactions Tristão e-thresholds e-decay attraction ER Isolda + plane - event ER call me + come close - Action Planning prospect ER breathe (s-,f+) eat (s+,f+) attribution ER explore plane + give up prey - Reasoning Rules

  34. Mind event pool Action Phase improvisation directives Perception Phase filters, world model, goals, emotions, behaviour features, resources Tristão Reaction Phase Reasoning Phase

  35. Perception Phase mind event pool Visibility Filtering filters Interest Filtering character event pool Immediate World Model Update world model Reaction Phase goals Goal Update Emotional Reaction Behaviour Feature Update emotions behaviour features Action Phase Production Rules resources Reasoning Phase Production Rules improvisation directives

  36. S2A: O que se ganhou com as emoções? • *Facilidade* de criar agentes diferentes com diferentes personalidades de uma forma rápida. • Uma questão de produção rápida de personagens sintéticos. • Agentes mais credíveis.

  37. Modelo OCC • Críticas: • Demasiado complexo para ser usado em agentes (não é verdade) • Falta função de história (não trata bem a dinâmica das emoções) • Falta função de interacção • Fraca ligação com a “acção”.

  38. António Damásio e os Marcadores Somáticos • Hipótese colocada por António Damásio • Acontecimentos positivos ficam associados a uma marca positiva • Acontecimentos negativos ficam associados a uma marca negativa • Atalho no processo de raciocínio

  39. Marcador Somático

  40. Marcador Somático

  41. Marcador Somático

  42. Exemplos de Sistemas e Arquitecturas

  43. Cathexis • Composto por 4 componentes • Sistema de comportamentos • Sistema motor • Estímulos internos • Gerador de emoções

  44. Cathexis

  45. Cathexis • Emoções básicas são famílias de estados afectivos • Ex: Medo, Terror, Pânico • Emoções básicas • Raiva, Medo, Tristeza, Alegria, Nojo, Surpresa

  46. Simón, the Toddler

  47. Yuppy

  48. eMuu Um robot para interagir num ambiente de casa “ambient intelligence”

  49. eMuu

  50. eMuu

More Related