brooke-mueller
Uploaded by
24 SLIDES
758 VUES
250LIKES

İŞ ANALİZİ

DESCRIPTION

BTÖ 212 ÖĞRETİM TASARIMI. İŞ ANALİZİ. Prof. Dr. Buket AKKOYUNLU Doç. Dr. Arif ALTUN Arş. Gör. Meryem YILMAZ SOYLU. Bir işin doğru biçimde yapılması için parçalara ayrılması gerekli midir? Neden?. Her işin analizi yapılabilir mi? Neden?.

1 / 24

Télécharger la présentation

İŞ ANALİZİ

An Image/Link below is provided (as is) to download presentation Download Policy: Content on the Website is provided to you AS IS for your information and personal use and may not be sold / licensed / shared on other websites without getting consent from its author. Content is provided to you AS IS for your information and personal use only. Download presentation by click this link. While downloading, if for some reason you are not able to download a presentation, the publisher may have deleted the file from their server. During download, if you can't get a presentation, the file might be deleted by the publisher.

E N D

Presentation Transcript

Playing audio...

  1. BTÖ 212 ÖĞRETİM TASARIMI İŞ ANALİZİ Prof. Dr. Buket AKKOYUNLU Doç. Dr. Arif ALTUN Arş. Gör. Meryem YILMAZ SOYLU

  2. Bir işin doğru biçimde yapılması için parçalara ayrılması gerekli midir? Neden? Her işin analizi yapılabilir mi? Neden? Türk kahvesi yapmanın ya da araba yıkamanın nasıl yapıldığı gösteren bir yönerge hazırlayınız. “Öğrenciler sınıfta birbirlerine yardım eder.” Kazanımını edindirmeye yönelik bir yönerge hazırlayınız. BTÖ 212 Öğretim Tasarımı / 2008 - 2009 Bahar

  3. İş Analizi Öğretim tasarımı sürecinde kullanılan iş analizi, öğrencilerin öğrenme ortamlarında nasıl hareket edeceklerini bildiklerini düşündüğümüz öğrenme sürecini analiz eden ve açıklığa kavuşturan süreçtir. BTÖ 212 Öğretim Tasarımı / 2008 - 2009 Bahar

  4. İş Analizinin Amacı İş analizinin amacı aşağıda belirtilenleri gerçekleştirmektir: • Kazanımların belirlenmesi, • Öğrencilerin çaba harcayacağı görev ve alt görevlerin ayrıntılı biçimde belirlenmesi ve açıklanması, • Görevi (işi) biçimleyecek olan bilgi türünün (declarative, structural, procedural) belirlenmesi, • Öğretimsel gelişime uygun öğrenme çıktılarının belirlenmesi, • Görevlerin öncelik ve sıralamasının belirlenmesi, • Uygun medya ve öğrenme ortamlarının seçilmesi, • Performans değerlendirme ve değerlendirmenin yapılandırılması. BTÖ 212 Öğretim Tasarımı / 2008 - 2009 Bahar

  5. İş Analizi Nasıl Yapılır? Jonassen’a göre iş analizi beş farklı fonksiyonu içerir: • Kazanımlara göre işlerin sınıflanması • İş envanteri - işlerin belirlenmesi / işlerin bir listesinin yapılması • İşlerin seçilmesi – işlerin önem sırasına konulması ve öğrenme için eğer yapılacak iş çok ise uygun ya da yapılabilir olanların seçilmesi • İşlerin ayrıştırılması – iş ya da hedef bileşenlerinin tanımlanması ve betimlenmesi • İş ve alt işlerin sıralanması – iş ya da alt işlerin öğrenmeyi destekleyecek şekilde sıralanması. BTÖ 212 Öğretim Tasarımı / 2008 - 2009 Bahar

  6. Farklı İş Analizi Biçimleri • İşlemsel iş analizi (işlemsel –psikomotor beceriler için) • Hiyerarşik/ önöğrenme analizi (entelektüel beceriler (kural öğrenimi vb.) için) • Bilgi işleme analizi (işlemsel ve bilişsel işler (kavram öğrenimi vb.) için) • Tutum kazanımlarının iş analizi • Bilişsel strateji kazanımlarının iş analizi BTÖ 212 Öğretim Tasarımı / 2008 - 2009 Bahar

  7. 1.İşlemsel İş Analizi(Procedural Task Analysis) İşlemsel süreçler kavram ve ilkelerden farklı olarak kurallı bir biçimde tanımlanmıştır. İşlem adımları öğrencilerin kolaylıkla izleyebileceği derecede kolay olabilir. Aşağıda işlemsel iş analizinin kullanılabileceği kazanımlara örnekler verilmiştir: • Tekerlek değiştirmek, • Bilgisayarı formatlamak, • Köpeği yıkamak, • Yemek yapmak, • Çay demlemek. BTÖ 212 Öğretim Tasarımı / 2008 - 2009 Bahar

  8. İşlemsel İş Analizi Nasıl Yapılır? İşlemsel iş analizi süreçleri genellikle aşağıda belirtilen dört aşamayı içermektedir. Bunlar: • Seçilen işlemin uygulanabilir olup olmadığının belirlenmesi • İşlemin adımlarının hatırlanması • Adımların sırasıyla uygulanması ve adımların gerekli olup olmadığına karar verilmesi • Elde edilen sonucun geçerli olup olmadığının doğrulanması BTÖ 212 Öğretim Tasarımı / 2008 - 2009 Bahar

  9. İşlemsel İş Analizinin Değerlendirilmesi • Eksiksizlik (Completeness), bütün adımların sunulması • Bütün adımların performans terimleri (fiiller) ile yazılması • Sunulan iş için işlemsel analizin uygunluğu • Geçerlik ve doğruluk: analizin gerçek iş ile uyumluluğu • Akış şeması ya da kullanılan sunuş biçiminin uygunluğu- yönlendirici akışın açıklığı ve tutarlılığı BTÖ 212 Öğretim Tasarımı / 2008 - 2009 Bahar

  10. İşlemsel iş analizi örneği BTÖ 212 Öğretim Tasarımı / 2008 - 2009 Bahar

  11. 2. Hiyerarşik İş Analizi (Hierarchical Task Analysis) Hiyerarşik iş analizinde, işler birbirleri ile ön gereklilik esasına göre bağlı olduklarından öncelik sonralık ilişkisi ve sıralaması önemlidir. Alt basamaklardaki işler bitirilmeden üst basamaklardaki işler yapılamaz. BTÖ 212 Öğretim Tasarımı / 2008 - 2009 Bahar

  12. Hiyerarşik İş Analizi Nasıl Yapılır? • İşlerin gruplanması/kümelenmesi • İşlerin öğrenme için, her bir grup arasındaki hiyerarşik ilişkilerin görülebileceği biçimde düzenlenmesi • Yapılan hiyerarşinin doğruluğunu sağlamak için konu alanı uzmanına danışılması. (Bu adım 1. ve 2. adımlar sırasında da gerçekleştirilebilir.) BTÖ 212 Öğretim Tasarımı / 2008 - 2009 Bahar

  13. Hiyerarşik İş Analizinin Değerlendirilmesi • İşlerin yeterli sayıda olması • Seviyelerin derinliği: Hiyerarşinin, her öğrenme seviyesi işin son basamağına götürücü şekilde tasarlanmış olması • Geçerlik ve doğruluk:Analizin, öğrenme süreçlerini ne kadar karşıladığı • Hiyerarşide benzer işlerin aynı basamakta yer aldığı grup tutarlılığının sağlanması • Bütün beceri ve alt becerilerin performans terimleri (fiiller) ile yazılması BTÖ 212 Öğretim Tasarımı / 2008 - 2009 Bahar

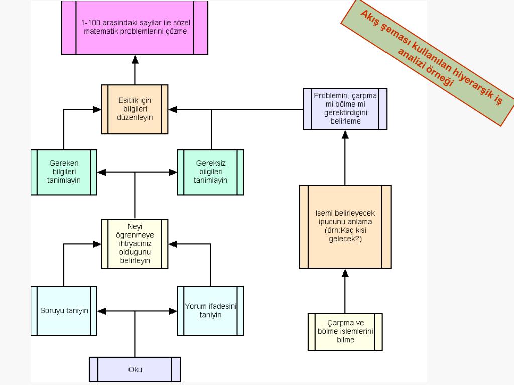
  14. Akış şeması kullanılan hiyerarşik iş analizi örneği

  15. 3. Bilinti İşleme Analizi (Information – Processing Analysis) Bilinti işleme analizinin ilk adımı öğrencilerin hedefe başarı ile ulaşmaları için hedeflenen işin ayrıştırılması olarak gösterilmektedir. Bu analiz yapılırken akılda tutulması gereken “Öğrenme görevinin tamamlanabilmesi için süreçte bulunan birey ne gibi zihinsel ve fiziksel adımlardan geçmelidir?” sorudur. BTÖ 212 Öğretim Tasarımı / 2008 - 2009 Bahar

  16. Bilinti İşleme Analizi Nasıl Yapılır? • Hedefin içerdiği bütün kavram ve görevler ile ilgili olabildiğince çok bilgi toplanır. Böylece terminolojiye aşinalık sağlanmış olur. Daha sonra konu alanına yöneltilebilecek soru grupları hazırlanır. • Hedef, sunulan test soruları ile tekrar yazılır. • Süreci bilen kişilere süreçle ilgili bazı sorular sorulur ve ardından a) kişilerin süreci nasıl tamamladıkları gözlenir ve süreç içinde geçirdikleri düşünce süreçleri sorulur, b)gözlemler yazılır, video ya da ses kasetine çekilir, c)süreçte bulunan kişiler süreç adımlarını yazar, d) süreçte bulunan kişilerden, süreç içinde belirtilmeyen ama önemli olduğu düşünülen en basit adımları bile yazması istenir. BTÖ 212 Öğretim Tasarımı / 2008 - 2009 Bahar

  17. Bilinti İşleme Analizi Nasıl Yapılır? • Adım üçte tutulan kayıtlar incelenir ve böylece daha önce gözlemlenememiş bilişsel bilgilere ulaşılma olasılığı artar. • 3. ve 4. adımlarda birden çok uzmanın belirttiği adımlar değerlendirmeye alınır. • İzlenceyi tamamlamak için en kısa ve kolay yol tanımlanır, izlencenin gerektirdiği faktörler not alınır. BTÖ 212 Öğretim Tasarımı / 2008 - 2009 Bahar

  18. Bilinti İşleme Analizi Nasıl Yapılır? • Birçok adım ya da karmaşık adımlarda gereken faktörler not alınır. • Hedefe götürücü adım ve döngülerin seçimi yapılır. • Hedef için uygun adım ve karar noktalarının listesi yapılır. • Yapılan analizin diğer uzmanlarca doğrulaması yapılır. BTÖ 212 Öğretim Tasarımı / 2008 - 2009 Bahar

  19. Bilinti işleme analizi örneği BTÖ 212 Öğretim Tasarımı / 2008 - 2009 Bahar

  20. 4.Tutum Kazanımlarına Yönelik İş Analizi Tutumlar, kazanım ifadesi olarak çok sık görünmeseler de aslında derslerde önemli rol oynamaktadırlar. Yapılan bazı çalışmalar sonucunda tutum kazanımlarına yönelik iş analizinin 4 adımı olduğundan söz edilmektedir. Bunlar: • Durumu değerlendir ve eylemin olası yönlerini dikkate al. • Eylemin hangi yönünün değerli olduğunu belirle. • Belirlediğin eylemin yönünü seç. • Yönü seçilen eylemi uygula. BTÖ 212 Öğretim Tasarımı / 2008 - 2009 Bahar

  21. Tutum kazanımlarına yönelik iş analizi örneği

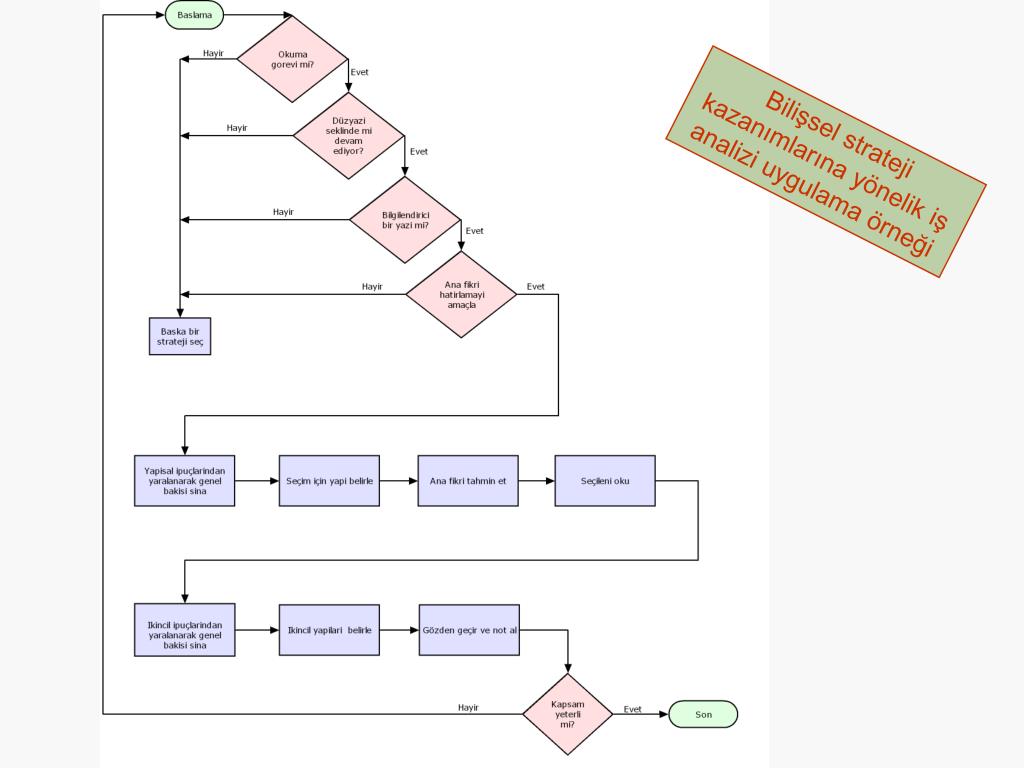
  22. 5. Bilişsel Strateji Kazanımlarına Yönelik İş Analizi Bilişsel strateji kazanımlarına yönelik iş analizi, problem çözme analizine benzemektedir. Bu analizin adımları aşağıdaki gibi yapılanmaktadır. • Öğrenme işinin özellik ve gerekliliklerini belirle. • İşe uygun stratejiler seç ya da geliştir. • En uygun (optimum) stratejiyi seç. • Stratejiyi uygula. • stratejinin etkililiğini değerlendir. • Eğer strateji etkili ise kullanmaya devam et, değilse 1. adıma geri dön. BTÖ 212 Öğretim Tasarımı / 2008 - 2009 Bahar

  23. Bilişsel strateji kazanımlarına yönelik iş analizi uygulama örneği

  24. Sorular • İş analizinin neden yapıldığını tartışınız. • Hangi kazanımlar için ne tür iş analizi yapıldığını açıklayınız. • Hiyerarşik iş analizi hangi kazanımlar için daha uygundur? Açıklayınız. • Bilişsel strateji kazanımlarına dönük iş analizine bir örnek vererek akış şemasını çiziniz. • İş analizinin öğretim tasarımındaki yerini ve önemini tartışınız. BTÖ 212 Öğretim Tasarımı / 2008 - 2009 Bahar

More Related